沙市中学召开2020级校本课程评审会议
作者/来源: 林智 发表: 2020-10-01 02:22:22 浏览: 10247 次
为顺应新高考的需求,落实立德树人的根本任务,促进学生核心素养的发展,推动教师专业化成长及学校特色教学文化的形成,学校制定了“一体两翼五系”校本课程体系的基本架构。9月29日下午4点40分,我校在综合楼五楼召开了2020级校本课程评审会。学校学术委员会全体成员、各学科教研组长、高一年级管理团队及备课组长、校本课程开发教师参加了会议,会议由教科处主任唐年新主持。
唐年新首先对2018级、2019级学生校本课程的开设情况作了基本介绍,充分肯定了校本课程实施取得的成果。之后,他对本次校本课程评审流程作了简要说明,对评审的专家成员提出了评审的具体要求,希望评委们本着培养学生核心素养的生本目标,认真评审。同时,他希望校本课程研发教师能着眼于提升学生关键能力,拓宽学生视野,积极打造知识第二课堂。
接着,参与此次校本课程申报的8位老师分别介绍了各自申报的课程内容。8位教师准备充分,例证丰富,借助PPT课件,从校本课程开设目的、课程内容、评价方式、预期效果等方面进行了详细课程申报陈述。

学校学术委员会专家评审现场 随后,教导处主任肖述友对此次校本课程的申报工作做点评,他认为此次新申报的8门课程选题精当,体现了国家大政方针指向、学生核心素养培养等方面的要求。同时,他结合两年来校本课程开设的实际,对校本课程研发及授课教师提出了殷切希望,一是要做好课程开设的充分准备;二是要重视课堂的有效实施,注意教学方法的多样性、课程目标的延续性、课堂纪律的严肃性、评价方式的激励性,让更多的学生能通过学习,将自己的兴趣特长融入未来从事的职业中;三是要重视整理修订,力争打造精品校本课程,出版个人学术专著。

通过本次评审的8门校本课程 经过专家认真严肃的评议,8门校本课程全部通过评审。学校领导及学术委员会全体成员对本次新申报的校本课程给予了高度评价,一致认为申报的课程在选题方面更着眼于学生学科素养的培养,选题更精准,内容更丰富,方法更具体。

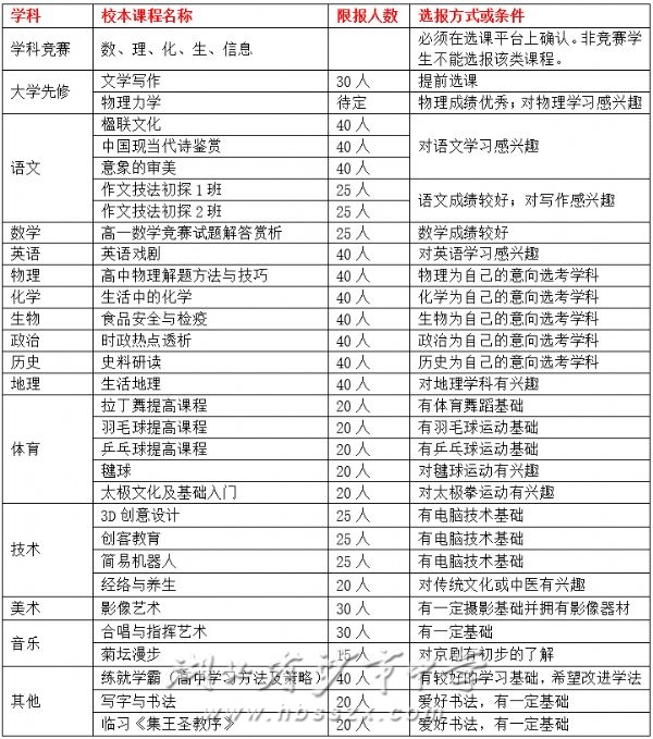
2020级学生校本课程目录及学生选报要求 此次评审结束后,学校将组织2020级学生进行平台选课,目前共有近40门校本课程供学生选择,这将极大地补充学科知识学习,拓宽学生知识视野,满足学生个性发展需要,促进学生全面发展。